About & Use Dashboard Spending Planner Take Home Calculator Mortgage Overpayment Calculator Debt Payoff Calculator Library & Guides Contact

Add To Home Screen

Support the tool Buy Me a Coffee
Guide 01

The Financial Order of Operations.

Stop guessing where your money goes. This is the step-by-step logic for sorting your finances: manage debt, build a buffer, and actually keep what you earn.

Important Disclaimer

TrackMySpend.org is an educational tool and information resource. Regulated financial, legal, or tax advice is not provided. The "Financial Order of Operations" is a general framework and may not be suitable for your individual circumstances. Before making major financial decisions, consider consulting a qualified professional.

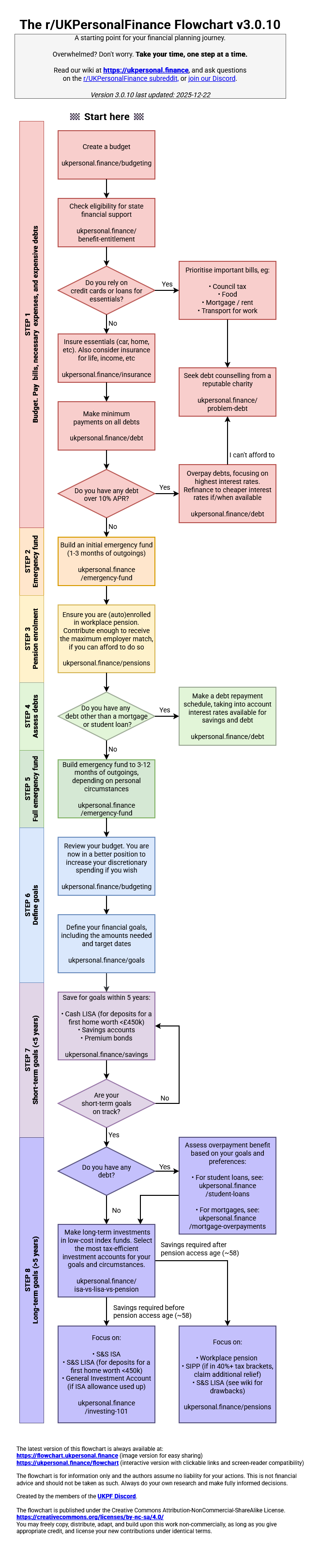
The Sequence of Success

The hardest part of personal finance isn’t the maths—it’s the noise. This guide is based on the logic popularized by the r/UKPersonalFinance community. It is a systematic map designed to turn financial chaos into a repeatable process.

Note: While I use UK examples for specific tools, the underlying principles are universal. TrackMySpend is an independent project and is not officially affiliated with Reddit or r/UKPersonalFinance.

Step 1: Get Honest with the Numbers

You can’t improve what you can’t see. Most people "vaguely know" their balance, but very few know their trajectory. Step 1 is about awareness.

Finding Your Baseline

I built TrackMySpend specifically for this. The flowchart is the map, but this tool is your dashboard. Use it to find your Safe-to-Spend number so you can stop guessing and start moving.

Open Dashboard

If you're in the UK and struggling, resources like Turn2Us or debt charities like StepChange can provide specialized support.

Step 2: The Resilience Fund

Life is unpredictable. A common target is a starter emergency fund (1-3 months of essential costs) to prevent minor disasters from becoming high-interest debt. This money typically stays in cash—it's for buying your way out of stress.

Step 3: Capture the Employer Match

Many professional environments offer an employer pension or retirement match. This is often viewed as a guaranteed return on your money. Once the match is secured, focus typically shifts to high-interest debt (anything over 10%). Treat that debt like a leak in your boat—plug it first.

Step 4: Build for the Long Term

Once a foundation is solid and high-interest debt is cleared, the focus shifts to long-term investing and tax-efficient growth. This involves maximizing contributions to retirement accounts and tax-free wrappers.

Consistency beats intensity. Follow the system, focus on the step you're on, and don't skip ahead. Wealth is what happens when you follow a sensible system for long enough.

← Back to Library & Guides

The Master Roadmap

UK Personal Finance (UKPF) Order of Operations Flowchart Map

Framework based on r/UKPersonalFinance logic